激光切割过程中常见问题的分析及解决措施
激光切割以其、切割速度高、切缝窄、切割质量好、热影响区小、加工柔性大等优点在现代工业中得到广泛的应用,同时它也是激光加工技术中最为成熟的技术之一。随着科技发展,现在激光切割都是通过与数控技术、计算机辅助设计与辅助制造(CAD/CAM)软件相结合,通过预先在计算机内设计,可进行众多复杂零件的整张板料套排切割,既节省材料,也可实现多零件同时切割以及全自动化操作,甚至可实现三维空间曲线的激光自动切割。
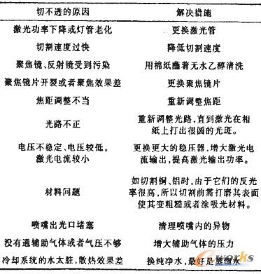
(1)切不透
激光切割会经常遇到切不透或切口不光滑的情况,引起的原因和解决措施见表1。
表1 激光切割过程中切不透的原因及解决措施
(2)切割封闭线的起点和终点不重合
引起原因及解决措施:
1)工作台中齿轮和轴之间的键连接松动。可重新上键并牢固固定。
2)X轴导轨和y轴导轨不垂直。可用磁力表座配合千分表调整X、Y轴导轨的垂直度。
3)X、Y轴的传动皮带松动。可上紧皮带螺丝来紧固。
4)滑块和导轨之间的间隙过大。可更换滑块。
5)齿带过松,产生反向间隙。拉紧齿带。
(3)激光不出光
主要原因:①激光功率下降或灯管老化;②激光输出能量太低;③激光器内光路螺丝松动,造成光路不正;④激光器腔体内灰尘过多,污染了膜片架,造成不透光;⑤冷却系统长时间开机而不开激光电源,引起结冰不出光现象。相对应的解决措施:①更换激光管;②重新设置激光输出能量,加大电流;③重新调节光路,调好后拧紧螺钉;④用棉纸蘸着无水乙醇清洗膜片架,如果膜片架受到损伤则需更换;⑤关掉机床电源至少1 h后再开机。
(4)切割件穿孔点位置没切透而后面切透
在工件上加工开始切割所需要的孔称为穿孔。由于穿孔点的形成需要一段预热时间,因而在其周围形成热影响区,加上穿孔点的直径比正常切缝大。因此穿孔点处的加工质量就比较差,有时甚至穿孔点处就没切透。
解决措施:(1)在切割路线的起点附近设置一个穿孔点,也就是将穿孔点设置在切割路线以外;(2)在程序中,设置保护气延时,即在加工之前。先打开保护气一段时间;(3)由于切割,开始的瞬间激光能量低,所以在程序中要设置出光延时,即先出光一段时间,然后再进行切割。
(5)切圆成椭圆、切方形成平行四边形
造成这种情况有两个原因:一是机床的参数设置不准确,造成X、y轴不同步,二是X、y轴导轨不垂直。
对应的解决措施:①恢复厂家设置。如果厂家提供的参数也不准确,可自己通过试切来修改参数中X、y轴当量;②检查工作台滑轨内螺丝是否松动,松动则需拧紧;用磁力表座配合千分表校正X、Y轴的垂直度。
(6)切割时工作台跳动且位置大致固定
引起跳动主要有三方面原因:①传动带长时间拉伸造成永久变形;②传动轴小齿轮槽有污垢,造成不当的啮合;③大小减速轮装置中的小齿轮槽有污垢。
相对应的解决方案:①要更换新的传动带;⑦用机油清洗传动轴齿轮槽的污垢;③用机油清洗减速小齿轮槽的污垢。
(7)其余问题及解决方案
除了上述问题外,在切割过程还有一些别的问题,见表2。
表2 其余问题产生的原因及解决措施
激光技术与计算机技术的结合,使激光切割技术有了快速的发展,正确使用激光切割机和及时解决使用中出现的问题是非常必要的。激光切割设备平时需要保养,要做好以下工作:
(1)每天定时定量进行清洁,去除工作台面、限位器和导轨上的杂物,并在导轨上喷润滑油。
(2)要定时清除工件收集箱里的废料,以防废料过多堵塞抽风口。
(3)每半个月定时清洗冷却系统一次,排尽机内脏水。再充满纯净水(最好是蒸馏水),因为水脏会影响出光效果。
(4)45°反射镜和聚焦镜片要每天用专用清洗液擦洗一次,擦洗时要用棉签或棉棒蘸着清洗液从聚焦镜中心向边缘按逆时针方向擦洗,同时应小心,防止划伤镜片。
(5)室内环境会对机器的寿命产生影响,特别是潮湿和多尘环境。潮湿环境容易使反射镜片锈,同时也容易造成电路短路或激光器放电打火。

